The Corpus Christi Office is like some old musical instrument, quaintly and carefully inlaid with many coloured stones and metals; the author has gathered remote texts about pasture and fruition like rare herbs; there is a notable lack of the loud and obvious in the harmony; and the whole is strung with two strong Latin lyrics. Father John O'Connor has translated them with an almost miraculous aptitude; but a good translator will be the first to agree that no translation is good; or, at any rate, good enough. How are we to find eight short English words which actually stand for "Sumit unus, sumunt mille; quantum isti, tantum ille"? How is anybody really to render the sound of the "Pange Lingua", when the very first syllable has a clang like the clash of cymbals?Today, however, you will have to suffer some of my own remote texts which are more of a clashing of symbols - but I do hope and pray these shall provide some strength and insight into fruition - or at least into the fruit-bearing creature we call the Tree, which is such a wonderful Thomistic and medieval path to understanding more about Subsidiarity.
[GKC STA CW2:509]
For some time I have been collecting notes on a discussion of what Norton Juster called the Kingdom of Wisdom - and the "Phantom Tollbooth" which gives us access to that world. Since our study last year of GKC's Orthodoxy, we know that "The greatest of poems is an inventory." [CW1:267] And we also know from Rudyard Kipling that "poems are writ by fools like me - but only God can make a tree." It would be easy enough to make an inventory in the form of a list, which we find in its most classic form in the first chapter of Genesis, or Psalm 135 or 148 or the very famous Song of the Guys in the Furnace in the third chapter of Daniel. But almost anyone who begins to study questions like What Do We Study, and What Do We Do When We Study, and such finds out that things are lots more interconnected, and a simple list leaves a lot to be desired.
This essay of mine, long as it is, has a point, and it is not to be a historical review of epistemology and pedagogy and the question of the classes of human knowledge. I have no time for that today. Rather, I will take you right to the point - which, as you may expect, can be found in the Ages of Light, the wondrous Middle Ages. After all they had something we don't have - (remember what the Wizard of Oz told the Scarecrow!) They had Faith, and (let us say it together) "It is idle to talk always of the alternative of reason and faith. Reason is itself a matter of faith. It is an act of faith to assert that our thoughts have any relation to reality at all." [GKC Orthodoxy CW1:236] Since they believed in God, and were not afraid to talk about God, or mention Him and His work no matter what the present topic might be, they had a single unifying power which is all too lacking in our so modern technical artistic self-admiring time.
They would take some simple but comprehensive starting point - say a simple line from the Gospels like "I am the vine: you the branches. He that abideth in me, and I in him, the same beareth much fruit: for without me you can do nothing." [John 15:5] and erected their entire world - from farming to achitecture to art to mathematics to theology - upon it, because it was reliable, and continually proved itself to be trustworthy, and in fact efficient. Now remember what "efficient" really means: it means getting things done. The point is not that you do it "better" or "faster" - but that you have really and truthfully accomplished what you set out to do! The medievals get things done because they live in the REAL WORLD, which is the olny possible foundation on which one can build. As Chesterton told us, St. Thomas Aquinas
has thrown out a bridge across the abyss of the first doubt, and found reality beyond and begun to build on it.Ah - but what is this reality? Do we get a packing list for it? And what does all this have to do with Subsidiarity?
[GKC STA CW2:543]
No, we get something a little more intense than a list, my friend - we get a tree. And that has everything to do with Subsidiarity.
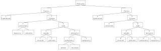
Some time ago I think I mentioned that a few years back, a scholar named Nicholas Steneck wrote a book on Henry of Langenstein, a philosopher who died about 1397. Steneck mentioned something called the arbor scientiarum, the "tree of sciences" In a passage which is most Chestertonian and indeed very Newman-ian, he wrote:
Disciplines, as branches of the arbor scientiarum, can be spoken of as individual entities, as had been made very clear in the Prologus, but none is ever totally separable from the tree. There is no reason to distinguish one branch from all others as an autonomous unit. More than this, there is no reason to limit one discipline exclusively to one method. This is not to say that some disciplines do not employ one method more than another. Certainly they do. But there is nothing to suggest that they ought to use only that method. If other disciplines have something valid to say about science, or the reverse, Henry is perfectly willing to go that route. Truth is truth no matter what its origin.Ah. But what is this arbor scientiarum? It took my appealing to a Chestertonian scholar to acquire a copy of Steneck's paper in which it appears... after some technical gear in which I was forced (like Gandalf) to resort to software I wrote in 1986, I can present it for your delight...
[Nicholas Steneck, Science and Creation in the Middle Ages: Henry of Langenstein (d. 1397) on Genesis, 145]

Yes - a lovely binary tree, right out of the 14th century. The computer scientists cheer, to the delight of the Latinists and the philosophers - but there is a whole lot of detail missing, and indeed Henry's approach to this topic gave Doctor Steneck some wonderful work to do, but we must go on, since another friend obtained another tree for me to show you, which goes much further. This one, the very famous "Tree of Virtue", is from the famous university of Salamanca in Spain, from the Cursus Theologicus, and is supplied by my good friend Andrew at Loome:

Here we see in one utterly intense and fascinating picture, the medieval exemplar of Chesterton's famous "no such thing as a different subject" in all its ramifications. (Pun intended!) Alas, the image I have does not permit me to read some of the annotations - and of course there has been at least half a millennium of additions made since it was drawn. But behold the richness, the exquisite detail - it reminds me of the "Chart of the Metabolic Processes" which I have in my office - but that lacks the ornate allusions, the Bible verses... see too, the seven Gifts of the Holy Spirit, the Beatitudes - see how the variety of gifts from Optics and Geography, Surgery and Ethics and Music - the Trades, the Crafts, the Arts, the "sciences", the branches of philosophy - all are made one, and linked correctly together - watered by the Fountain: "Fons aquae salientis in vitam aeternam" that is, "a fountain of water springing up into life everlasting" [John 4:14] Yes: "multiplicabis me in anima mea virtute" - "thou shalt multiply strength in my soul." [Ps 137:3] Ah... it is a sermon and a prayer and a reference book all in one. (We are discussing the possibility of a good reproduction - but it also needs some updating and extension. I'll let you know.)
Yes, Doc - we know you like this a lot, and it sure is Chestertonian. But what does that have to do with Cable TV - and with Subsidiarity?
Of course I cannot go into all the technical details today. But the idea is as simple as the tree - it was known to Henry of Langenstein and all such scholars. The idea comes from the simple truth that each of us is a creation, a contingent being, and subject to limits. Chestertonians are fond of repeating the GKC epigrams on this truth, "Art, like morality, consists of drawing the line somewhere." [ILN May 5 1928 CW34:518] and "Art is limitation; the essence of every picture is the frame." [Orth CW1:243] But that is just as true of cars or engines or computers as it is of canvas and pen-and-paper, as true of carbon and sodium, of electricity and gravity as it is of logic and morals, of alliteration and hyperbole. And yes, ten years ago, it was a simple limitation in a computer which demanded a solution. And that is when a cable TV company heard these famous words from our Uncle Gilbert:
I revert to the doctrinal methods of the thirteenth century, inspired by the general hope of getting something done.The method is to know the essence of things, and the solution was found in Rerum Novarum, a papal encyclical from 1891 that even GKC knew! Was it effective and efficient? Well... Oh sure, we could have done things in the typical post-American method - just get it done and don't think about it, use your goofy terms and anagrammatic labels, your SDLC and your six-sigmas, your tigers and your waterfalls, and find that you will keep having problems because you never tried to find the esse - the being which is the kernal, the heart, the Purpose of the system!
[GKC Heretics CW1:46]
But we found a solution in ancient methods, in unlikely documents, once we had correctly set forth our Purpose and its Limits: if an inserter (a special computer) must be supplied with certain things so that it can do its work of managing its TV networks, and it can only manage no more than eight at once, and a given headend (the local distribution point for your cable TV) must supply 24 or 32 or more TV networks - thus requiring three or four or more inserters - and moreover only ONE of those inserters can ever communicate directly with our headquarters which is the only supply of whatever may be needed - why then we must make some arrangement of order and communication by which the things needed will get to where they are needed.
And just as Henry and the scholars of Salamanca, and Aquinas and Newman and Chesterton grasped the completeness, the unity, by resorting to thirteenth century metaphysics - why, so did we proceed. We saw the trinitarian idiom - we have root (our headquarters), branch (the portal which communicates with headquarters) and leaf (the others which only commuicate with the portal) - that is WE HAVE A TREE. The greatest light of the Middle Ages, St. Thomas Aquinas teaches that "It belongs to wisdom to set things in order" [Summa, II-II Q45 A6 quoting Aristotle Metaphysics I:2] And that is how we got things done. For five and half years, over 200,000 spots were sent to our dozens of headends according to Subsidiarity - just as Moses listened to his father-in-law Jethro in organizing things by arranging a "tree" of judges over tens and fifies and hundreds and thousands [see Exodus 18:13-26] we arranged a tree of inserters, and ordered our Field of headends and their inserters.
Next time we shall hear another important part of this work: its order gets things done, not simply by making a tree as in the modern "org chart", but because the various branches in the tree are able to communicate with each other. The paradox lies between responding to an appeal for help and micromanagement, between doing things for one's self, and knowing what one cannot do by one's self. Stay tuned.
P.S. Last time I said I have two books on the topic. There sure are, though they are not yet in print. The non-fiction text is called Subsidiarity and you can see its first section here. The other is my novel about Joe the Control Room Guy, which I have available on a blogg, but you will have to e-mail me for access if you really wish to read it. It's an adventure kind of "tech fairy tale" which reveals the human side of Subsidiarity in a way that set theory and software and philosophy do not. Also, it has pictures.


Not Kipling -- Joyce Kilmer.
ReplyDeleteOh woof! I knew that! It was a curious almost Chestertonian typo, much like the one I made recently. I wrote "Browning motion" but I meant "Brownian". Hee hee.
ReplyDeleteThanks. (Note to any future biographer: You can call this one "Dr. Thursday 'explains'." [Cf. GKC, "The Real Journalist" in A Miscellany of Men] Hee hee!
Of course I cannot leave this topic without mentioning the obligatory jokes:
Teacher: Johnny, do you like Kipling?
Johnny: I dunno, I never kippled before.
Or:
Teacher: Johnny, do you like Keats?
Johnny: I dunno, I never had a keat.
Not only do I suffer from puns, I've been inflected. The thing I have to point out is that "Kilmer" happens to have the "-er" ending which is the sign of an infinitive in Spanish:
Enseñador: ¿Juan, te gusta Kilmer?
Juan: No sé, Señor. Nunca yo he kilmado.
Ah yes! I'm but periphrastic north-north-west, and know hawks from handsaws on Thursdays. So now that we know that Greek frogs croak in coax, is "SCSI-bus" is a dative plural? Hee hee. I told you I was inflected!
Sorry, I should have spelled that gerund kilmedo as kilmer is no doubt second conjugation.
ReplyDeleteHey if GKC could enverbify "Francis" into the Latin Franciscare (in A Short History of England) I can enverbify "Kilmer". Hee hee.
"I think that I shall never see..." Kipling?
ReplyDelete??????????????????